消防控制室,是建筑消防设施的“神经中枢”和火灾处置的“指挥中心”。它全天候守护着建筑的消防安全,是火情发生时信息汇聚、决策和行动的核心。
然而,近期消防救援部门检查发现,部分单位消防控制室管理松懈,存在值班制度不落实、应急程序不掌握、初起火灾处置不规范等问题。比如,有的单位没有安排持有消防设施操作员证书的人员值班,有的没有落实24小时值班制度,个别单位甚至使用“假人”模特值班。
有的单位在处置初起火灾时,直接乘坐电梯到达着火楼层,瞬间将自己置于危险境地;个别单位扑救火灾时为防止触电事故,直接关闭建筑总电源,导致耗费数百万元维修好的消防设施瘫痪形同虚设……暴露出单位“重资质、轻培训”的问题。
近期,省消防救援总队贯彻“六化”建设要求,组织专家梳理制作了消防控制室管理及应急程序、初起火灾处置注意事项范例。



请各单位立即行动,重点落实以下五项工作:
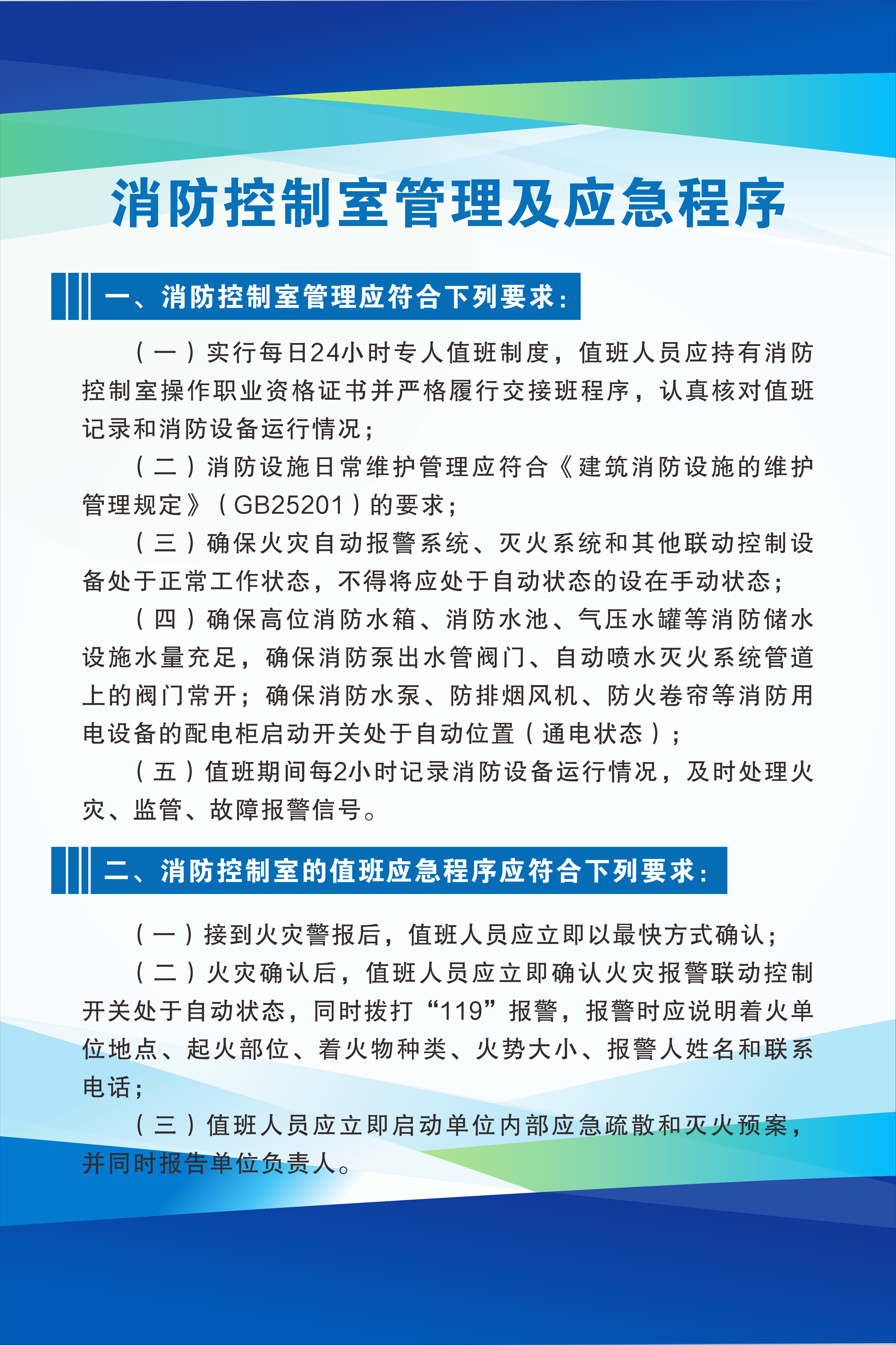
1、修订:杜绝“纸上谈兵”,务必“量身定制”
组织专业人员,结合本单位使用性质、建筑结构、灭火和应急疏散预案等,对《应急程序》《注意事项》进行修订,杜绝照抄照搬,确保可操作性和可执行性,真正指导实战。
2、培训:聚焦“关键少数”,坚守“自动原则”
将修订后的《应急程序》《注意事项》作为核心教材,对消防控制室值班员、微型消防站(快速处置队)队员等关键岗位开展强化培训。特别是对消防控制室值班人员,要严格落实24小时值班制度,并牢记一项“铁律”:原则上必须将火灾自动报警与灭火系统置于“自动”状态,确保火情发生时设备能立即联动。
3、成册:制作“口袋神器”,普及“应知应会”
将岗位消防安全职责、火灾风险、制度规程、灭火和应急疏散预案与新修订的《应急程序》《注意事项》整合,制作成便携的消防安全口袋书,发放给每一位员工,确保人人知晓自身职责,熟练掌握“岗位风险、操作规程、应急处置、疏散逃生” 四项基本功。
4、上墙:打造“可视化指南”,实现“一秒响应”
使用耐用材料(如亚克力或金属板),按推荐比例(宽2:高3,建议尺寸60cm×90cm或40cm×60cm)制作挂图,悬挂在消防控制室最醒目、最易查看的位置,将文字转化为清晰的视觉指引,让值班人员在紧急情况下能“一眼看到、一秒读懂、一步操作”。
5、智管:赋码“数字身份”,纳入“巡查重点”
在消防控制室设置管理二维码,将控制室值班情况、消防设施设备运行状态等纳入日常防火巡查检查的内容,建立长效机制,确保相关管理要求落到实处。
消防控制室规范运行一分,建筑消防安全就多十分保障。请各单位务必高度重视,立即对照整改,将消防控制室这一“神经中枢”打造为关键时刻靠得住、用得上的安全堡垒!